依申请公开
(2025年3月修订)
根据《中华人民共和国政府信息公开条例》(国务院令第492号公布,国务院令第711号修订,以下简称《条例》)规定,为了更好地为公民、法人和其他组织提供政府信息公开服务,编制本指南。本指南每年更新一次。
一、受理机构、时间、地点
本政府机关自2008年5月1日起正式受理政府信息公开申请,受理机构为湖滨区人民政府办公室。
办公地址: 三门峡市河堤北路中段
联系电话: 0398-3058600
传真电话: 0398-3058602
通讯地址: 三门峡市河堤北路中段湖滨区人民政府办公大楼三楼309室
邮政编码:472000
电子邮箱:hbqgov@163.com
二、提出申请
(一)提出申请
填写《湖滨区政府办公室政府信息公开申请表》(以下简称《申请表》,详见附件1),申请表可在受理机构处领取,也可在湖滨区政府门户网站(www.hubin.gov.cn)下载电子版。具体方式有三种:
1.通过互联网提出申请:点击进入。
2.信函、电报、传真申请。申请人通过信函方式提出申请的,请在信封左下角注明政府信息公开申请的字样。申请人通过电报、传真方式提出申请的,请相应注明政府信息公开申请的字样。
3.当面申请。申请人可以到受理机构处,当面提出申请。
4.通过政务公开专区提交申请。申请人可到三门峡市召公路与上阳路交叉口湖滨区大数据局大厅政务公开专区处提交政府信息公开申请。
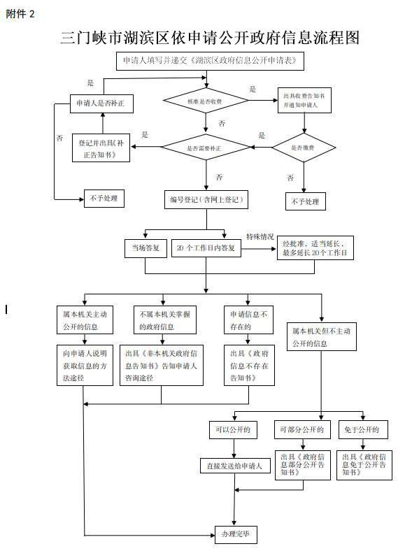
(二)申请的处理
1.审查。本机关在收到申请后,将对申请的形式要件是否完备进行审查,对要件不完备的应及时告知申请人予以补正。申请人单件申请同时提出几项独立要求的,鉴于针对不同要求的答复部门可能不同,为提高处理效率,建议申请人就不同要求分别提出申请。
2.申请的处理。本机关对收到政府信息公开申请,能当场答复的,应当当场予以答复;不能当场答复的,应当在收到申请之日起20个工作日内予以答复;如需延长答复期限的,经政府信息公开工作机构负责人同意,并告知申请人,延长答复的期限最长不得超过20个工作日。
①属于主动公开范围的政府信息,告知申请人可以获得该政府信息的方式和途径;
②属于部分公开的政府信息,告知申请人部分公开的理由;
③属于免予公开范围的,告知申请人不予公开的理由;
④不属于本机关的政府信息,告知申请人该信息的掌握机关及联系方式;
⑤申请公开的政府信息不存在的,告知申请人实际情况。
3.答复方式。按照申请人在《申请表》中的要求,可提供纸质、光盘或其他介质形式的政府信息,并可通过自行领取、信函、传真、电子邮件等方式答复。
三、收费标准
按照《中华人民共和国政府信息公开条例》第四十二条和《国务院办公厅关于印发<政府信息公开信息处理费管理办法>的通知》(国办函〔2020〕109号)规定执行。
四、不予公开的内容
(一)依法确定为国家秘密的政府信息,法律、行政法规禁止公开的政府信息,以及公开后可能危及国家安全、公共安全、经济安全、社会稳定的政府信息。
(二)涉及商业秘密、个人隐私等公开会对第三方合法权益造成损害的政府信息(第三方同意公开或者行政机关认为不公开会对公共利益造成重大影响的除外)。
(三)本行政机关的内部事务信息,包括人事管理、后勤管理、内部工作流程等方面的信息。
(四)本行政机关在履行行政管理职能过程中形成的讨论记录、过程稿、磋商信函、请示报告等过程性信息以及行政执法案卷信息(法律、法规、规章规定上述信息应当公开的除外)。
五、监督方式及程序
公民、法人或其他组织认为本机关未依法履行政府信息公开义务的,可以向监督部门投诉,投诉电话:0398-3058625。此外,公民、法人或其他组织也可以向监察机关举报或通过法律途径加以解决。
附件:
打印
